Marker Viewer - Version 1

A wealth of applications with which you will need to mod Halo 2.
Post Reply
User avatar
JacksonCougar
Huurcat
Posts: 2460
Joined: Thu Dec 06, 2007 11:30 pm
Location: Somewhere in Canada

Marker Viewer - Version 1

Post by JacksonCougar »

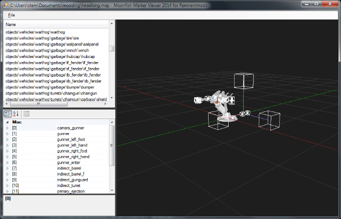
Moonfish Marker Viewer

This will let you view markers super-imposed on top of the model while you edit the value in Entity. Edits are synced from the file as they are saved. If you place the resource maps in the same directory as the file you are editing this will automatically load external raw from them. Selected marker(s) are shown as reddish with an orientation frame so you can tell what rotation the marker is at.

short-comings:
it renders all markers no matter what the permutation/region index is.
no direct editing

hope it helps - j.

Image

Camera Controls

Code: Select all

Rotate 
[middle mouse]
Pan
[left shift] + [middle mouse]
Zoom
[left alt] + [middle mouse]
and if you have a laptop press [left control] + [left mouse] as an alternative to [middle mouse]
Attachments
previewalphamarkerviewrsmall.png
(118.23 KiB) Not downloaded yet
moonfish.markerviewer.beta.7z
Important: requires OpenGL 3.3 driver support
(1.88 MiB) Downloaded 710 times
User avatar
CaptainPoopface
Posts: 714
Joined: Sat Feb 16, 2008 5:47 am

Re: Marker Viewer

Post by CaptainPoopface »

Thank you good sir! Will try this tonight.

Edit: Dies immediately when I try to run. :cry: I have .NET 4.5 installed. I could try explicitly installing 4.0 just in case, although I thought 4.5 was backward compatible.

While we're on the subject... Can you or someone explain the ijkw numbers to me for marker instances? I am trying to translate yaw, pitch and roll to ijkw. I know I've asked this before, but the answers (if there were any) capsized when the last modding subforum died a couple years ago.
User avatar
JacksonCougar
Huurcat
Posts: 2460
Joined: Thu Dec 06, 2007 11:30 pm
Location: Somewhere in Canada

Re: Marker Viewer

Post by JacksonCougar »

http://en.wikipedia.org/wiki/Quaternion - basically they are math :p

And poopface: I said OpenGL 4 not .NET, so you probably need to install a new graphics driver from your manufacturer, and potentially need to choose which graphics chip to run the program with if you use a laptop. I'll see if I can port it over to a lower version of GL since most drivers that ship are outdated.

edit: here's a cool picture to show you what it looks like though. I have it setup to load changes from the map it has opened so you can edit the values in entity and have them show up in the viewer.
Image
previewalphamarkerviewr.png
(109.44 KiB) Not downloaded yet
Attachments
previewalphamarkerviewrsmall.png
(107.72 KiB) Not downloaded yet
User avatar
neodos
Posts: 1493
Joined: Sun Dec 09, 2007 8:58 pm

Re: Marker Viewer

Post by neodos »

Damn that's cool!

Are those "markers" bones?
User avatar
XZodia
Staff
Posts: 2208
Joined: Sun Dec 09, 2007 2:09 pm
Location: UK
Contact:

Re: Marker Viewer

Post by XZodia »

No, those markers are markers.
Bones are nodes.
Image
JacksonCougar wrote:I find you usually have great ideas.
JacksonCougar wrote:Ah fuck. Why must you always be right? Why.
User avatar
JacksonCougar
Huurcat
Posts: 2460
Joined: Thu Dec 06, 2007 11:30 pm
Location: Somewhere in Canada

Re: Marker Viewer - Version 1

Post by JacksonCougar »

Update with some fixes and things. Still requires OpenGL 3.3
User avatar
CaptainPoopface
Posts: 714
Joined: Sat Feb 16, 2008 5:47 am

Re: Marker Viewer - Version 1

Post by CaptainPoopface »

Thank you for doing the GL downgrade. It will be a couple days before I can try to upgrade the driver and run again, but this looks fantastic.
User avatar
JacksonCougar
Huurcat
Posts: 2460
Joined: Thu Dec 06, 2007 11:30 pm
Location: Somewhere in Canada

Re: Marker Viewer - Version 1

Post by JacksonCougar »

CaptainPoopface wrote:Thank you for doing the GL downgrade. It will be a couple days before I can try to upgrade the driver and run again, but this looks fantastic.
I'm going to look into going back to OpenGL 2.0/2.x since I think many more drivers support that: it just means a little more work for me in the shaders and configuration department: but now is the time to do it since I have very little dependent code now. But I may not: there's a lot of nice things in 3.3
Image
Attachments
workingonit.png
this is really a pain in the ass
(40.08 KiB) Not downloaded yet
User avatar
CaptainPoopface
Posts: 714
Joined: Sat Feb 16, 2008 5:47 am

Re: Marker Viewer - Version 1

Post by CaptainPoopface »

OK, I have tried it on a machine with OpenGL 4 supported, and it still crashes immediately. Are there any other pre-reqs I might be missing? Does it assume shared.map is in a specific folder?

Has anyone else gotten it to work?

Looks so cool.
User avatar
JacksonCougar
Huurcat
Posts: 2460
Joined: Thu Dec 06, 2007 11:30 pm
Location: Somewhere in Canada

Re: Marker Viewer - Version 1

Post by JacksonCougar »

Whats the error?
And does this run?
Moonfish-Marker-Viewer-Version-1-1.7z
(1.83 MiB) Downloaded 743 times
Edit: I have done some debugging and have found that it is trying to run in a 4.3+ context. So I'm going to change everything to use the ES3.0 profile of OpenGL because it will have a much greater support than I can get from anything else. Just means giving up some of my shortcuts :)

Should have a new release out in a day with some new features included.
User avatar
CaptainPoopface
Posts: 714
Joined: Sat Feb 16, 2008 5:47 am

Re: Marker Viewer - Version 1

Post by CaptainPoopface »

Yeah the latest one still crashes on me. The exception info does not look useful - problem event name is BEX, fault module name is StackHash_9afc. I could try to post a picture if it would help. Probably internal stuff from libraries you're using. Could you write to a debug file as it initializes? Then I could pinpoint the problem on the machines I've tried (Vista and 8.1).
User avatar
JacksonCougar
Huurcat
Posts: 2460
Joined: Thu Dec 06, 2007 11:30 pm
Location: Somewhere in Canada

Re: Marker Viewer - Version 1

Post by JacksonCougar »

Best I can do right now is ask if this version works: it's the latest build that I've been removing extended features from in an attempt to roll-back the requirements. Also can you verify with glView that you have an OpenGL 3.3 version available?
Attachments
marker-2.01a.7z
OpenGL version 3.3 required?
(1.92 MiB) Downloaded 755 times
User avatar
CaptainPoopface
Posts: 714
Joined: Sat Feb 16, 2008 5:47 am

Re: Marker Viewer - Version 1

Post by CaptainPoopface »

It works! The utility confirms I have 4.2, 100% of all versions back to 3.0 as well.

Probably 70% of the models don't display correctly, filling the screen with planes of gold, or sometimes entire sectors of the coordinate system. For the models that do display (most guns), it's really cool. I like how clicking the marker on the model takes you to that property in the property viewer. Could it work the other way around too (click the marker property to select the marker in the model viewer)? Maybe a bonus feature for later.

For now, I want to make a model with 8 markers diverging conically from the center. Thus, I will finally shoot an expanding projectile ring! I'm excited.
User avatar
JacksonCougar
Huurcat
Posts: 2460
Joined: Thu Dec 06, 2007 11:30 pm
Location: Somewhere in Canada

Re: Marker Viewer - Version 1

Post by JacksonCougar »

CaptainPoopface wrote:It works! The utility confirms I have 4.2, 100% of all versions back to 3.0 as well.

Probably 70% of the models don't display correctly, filling the screen with planes of gold, or sometimes entire sectors of the coordinate system. For the models that do display (most guns), it's really cool. I like how clicking the marker on the model takes you to that property in the property viewer. Could it work the other way around too (click the marker property to select the marker in the model viewer)? Maybe a bonus feature for later.

For now, I want to make a model with 8 markers diverging conically from the center. Thus, I will finally shoot an expanding projectile ring! I'm excited.
Yes, I am currently fighting with opengl about that. I can't really tell why it fucks up the rendering of some things and yea, it's obvious something is not right but I can't see what.
Post Reply